Việc xây dựng SOO nhằm đảm bảo các mục tiêu kỹ thuật sau:
Vận hành hệ thống chiller tự động theo nhu cầu thực tế.
Giảm tiêu thụ năng lượng bằng cách tối ưu số lượng thiết bị vận hành.
Đảm bảo an toàn thông qua logic điều kiện vận hành và trạng thái phản hồi thiết bị.
Dễ dàng kiểm tra, bảo trì, xử lý sự cố nhờ hệ thống logic rõ ràng, minh bạch.
Hệ thống điều khiển BMS đóng vai trò trung tâm, nhận và xử lý tín hiệu từ các thiết bị như:
Cảm biến nhiệt độ nước cấp/hồi, cảm biến chênh áp ΔP, cảm biến lưu lượng nước.
Van motorized cho đường nước lạnh (CHW) và nước ngưng (CND).
Bơm nước lạnh (CHWP), bơm nước ngưng (CWP) và quạt tháp giải nhiệt (CT Fan), điều khiển bằng biến tần VSD.
Tín hiệu phản hồi từ thiết bị được đưa về BMS dạng AI (Analog Input) và DI (Digital Input) như trạng thái RUN, TRIP, FLOW, valve position.
BMS điều khiển vận hành chiller theo trình tự luân phiên lead/lag dựa trên tổng số giờ hoạt động hoặc lịch cài đặt định kỳ. Trường hợp chiller đang bảo trì hoặc gặp lỗi, hệ thống sẽ loại khỏi logic vận hành tự động.
Khi có tín hiệu yêu cầu làm lạnh (cooling demand):

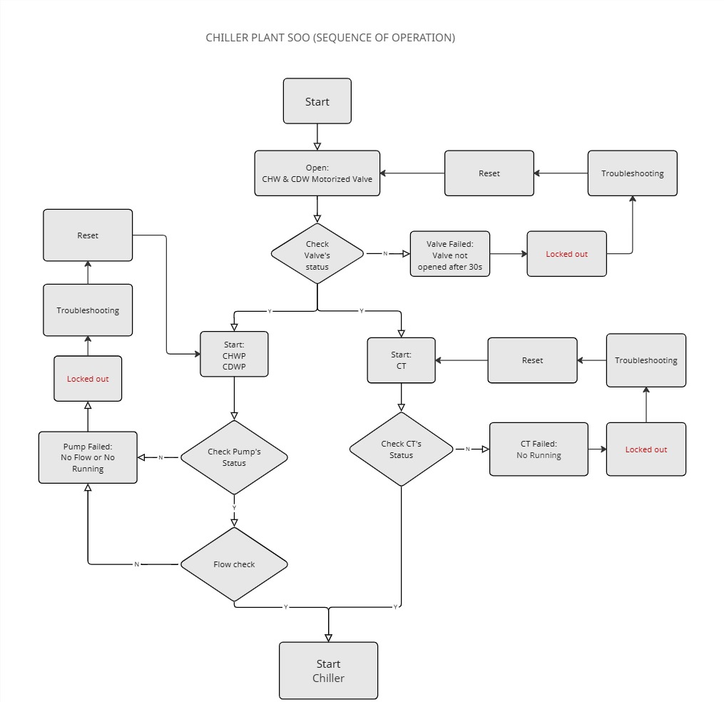
Flowchart trình tự khởi động hệ thống chiller điển hình
Khi không còn nhu cầu làm lạnh:
Tắt chiller (có delay thời gian, ví dụ 60 giây).
Tắt bơm CHWP và CWP.
Tắt quạt tháp giải nhiệt.
Đóng các van motorized của hệ thống.
Thiết bị sẽ bị khóa (lock-out) khi xảy ra các tình huống sau:
Không nhận tín hiệu RUN sau lệnh start.
Báo lỗi TRIP và không reset được.
BMS đặt chế độ maintenance.
Không có tín hiệu phản hồi van hoặc cảm biến lưu lượng.
Trong đó:
T_return: Nhiệt độ nước hồi (°C)
T_supply: Nhiệt độ nước cấp (°C)
Flow: Lưu lượng nước lạnh (L/s)
4.19: Nhiệt dung riêng của nước
Cut-in (gọi thêm chiller): Khi tải lạnh > 85% hoặc T_supply > 10°C duy trì trong 5 phút.
Cut-out (tắt bớt chiller): Khi tải lạnh < 70% và T_supply < 7°C duy trì trong 5 phút.
Hệ thống sẽ staging chiller theo thứ tự lead → lag → standby, đồng thời điều khiển staging tương ứng bơm CHWP và CWP.
Điều khiển tần số để giữ áp suất chênh ΔP ổn định (ví dụ 1.5 bar). Nếu ΔP tăng, hệ thống giảm tần số VSD. Nếu ΔP giảm, hệ thống tăng tần số để bù tải.
Điều khiển quạt tháp theo nhiệt độ nước ngưng hồi về hoặc nhiệt độ bầu ướt. Tùy số lượng chiller vận hành, hệ thống có thể bật tầng quạt tháp.
Điều khiển van modulating để duy trì lưu lượng tối thiểu qua chiller. Van này sẽ hoạt động khi chiller tắt bớt hoặc trong tình huống khẩn cấp.
0