Trong thời đại tòa nhà thông minh và Data Center, việc tối ưu năng lượng trở nên quan trọng hơn bao giờ hết. SOO hệ thống Chiller đóng vai trò như "bản phối khí" giúp HVAC vận hành an toàn, đồng bộ và tiết kiệm điện.
Từ kinh nghiệm 15 năm T&C, tôi nhận thấy hơn 70% lỗi hệ thống lạnh xuất phát từ SOO sai hoặc thiếu interlock bảo vệ. Một SOO chuẩn giúp bảo vệ máy nén, tối ưu COP và đáp ứng chính xác tải lạnh.
1. SOO hệ thống Chiller là gì? Tại sao cần chuẩn hóa theo BMS?
SOO hệ thống Chiller là tập hợp các logic điều khiển, quy tắc vận hành và các bước trình tự được lập trình để quản lý cụm máy làm lạnh nước (Chiller Plant). Nó bao gồm trình tự khởi động, dừng máy, điều khiển tải, luân phiên thiết bị và các kịch bản ứng phó sự cố (fail-over) nhằm đảm bảo hệ thống hoạt động ổn định.
Việc chuẩn hóa SOO thông qua hệ thống BMS (Building Management System) mang lại lợi ích to lớn trong việc tự động hóa hoàn toàn. Thay vì vận hành thủ công dễ gây sai sót, BMS sẽ tự động tính toán nhu cầu tải dựa trên cảm biến áp suất chênh lệch hoặc lưu lượng, từ đó ra quyết định chạy bao nhiêu Chiller là tối ưu nhất.
Điều này có nghĩa là gì? Nếu không có một SOO chặt chẽ, Chiller có thể khởi động khi chưa có dòng chảy nước lạnh, dẫn đến nguy cơ đóng băng đường ống và hỏng máy nén ngay lập tức. Trong các dự án đào tạo BMS chuyên sâu, đây luôn là module quan trọng nhất mà kỹ sư cần nắm vững.
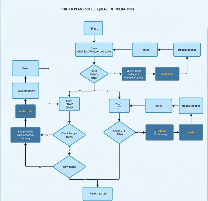
2. Trình tự khởi động (Startup Sequence) hệ thống Chiller tiêu chuẩn
Khởi động một hệ thống Chiller không đơn giản là nhấn nút "ON". Nó đòi hỏi một quy trình bắc cầu, đảm bảo các thiết bị ngoại vi phải sẵn sàng trước khi máy nén hoạt động. Giải pháp tối ưu thường tuân thủ nguyên tắc "ngoại vi trước, trung tâm sau".
Bước 1: Kiểm tra điều kiện tiên quyết và Interlock
Trước khi lệnh khởi động được phát ra từ BMS, hệ thống phải kiểm tra trạng thái của các van chặn (Isolating valves). Các van này phải ở trạng thái mở hoàn toàn (Open limit switch active). Ngoài ra, các thông số về nhiệt độ nước cấp, nước hồi phải nằm trong dải cho phép.
Bước 2: Kích hoạt hệ thống nước giải nhiệt (Condenser Water)
BMS sẽ gửi lệnh mở van điện từ tại Condenser, sau đó khởi động bơm nước giải nhiệt (CWP). Sau khoảng 30-60 giây, khi cảm biến dòng chảy (Flow Switch) xác nhận đã có nước lưu thông, tháp giải nhiệt (Cooling Tower) mới được phép kích hoạt dựa trên nhiệt độ nước vào.
Bước 3: Kích hoạt hệ thống nước lạnh (Chilled Water)
Tương tự như hệ thống giải nhiệt, bơm nước lạnh (CHWP) sẽ khởi động. Đối với hệ thống Variable Primary Flow (VPF), biến tần sẽ điều chỉnh tốc độ bơm dựa trên áp suất chênh lệch trên đường ống chính. Chỉ khi Flow Switch tại dàn bay hơi (Evaporator) đóng mạch, tín hiệu sẵn sàng mới được gửi đến Chiller.
Bước 4: Khởi động máy nén Chiller
Đây là bước cuối cùng. Sau khi nhận đủ các tín hiệu "Run Enable" từ BMS và các tiếp điểm Flow Switch đã đóng, Chiller sẽ thực hiện quá trình tự kiểm tra (Self-test) và bắt đầu khởi động máy nén. Dòng điện khởi động sẽ được giám sát chặt chẽ để tránh sụt áp hệ thống.
3. Chiến lược dừng máy (Shutdown Sequence) và bảo vệ hệ thống
Quy trình dừng máy thực hiện ngược lại so với lúc khởi động nhưng có những yêu cầu khắt khe về thời gian trễ (Delay time) để giải nhiệt cho máy nén và bảo vệ thiết bị. Dữ liệu T&C cho thấy việc dừng bơm đột ngột khi Chiller vừa ngắt có thể gây ra hiện tượng sốc nhiệt.
Trình tự chuẩn như sau: BMS gửi lệnh dừng đến Chiller -> Máy nén ngừng hoạt động -> Bơm nước lạnh và bơm giải nhiệt tiếp tục chạy thêm 3-5 phút (Run-on time) để trao đổi hết nhiệt dư -> Tắt bơm -> Đóng các van điện từ.
Trong trường hợp xảy ra sự cố khẩn cấp (Emergency Stop), SOO phải được lập trình để ngắt ngay lập tức nguồn điện máy nén nhưng vẫn duy trì dòng chảy nước nếu có thể để bảo vệ dàn trao đổi nhiệt.

Flowchart trình tự khởi động hệ thống chiller điển hình
4. Điều kiện Lock-out trong SOO hệ thống Chiller
Lock-out là trạng thái hệ thống khóa thiết bị để ngăn vận hành khi phát hiện điều kiện mất an toàn. Trong SOO hệ thống Chiller chuẩn BMS, thiết bị sẽ bị đưa vào chế độ Lock-out khi xảy ra một trong các tình huống sau:
• Không nhận được tín hiệu RUN sau khi BMS gửi lệnh Start.
• Chiller báo lỗi TRIP và không thể Reset sau nhiều lần thử.
• Hệ thống BMS được chuyển sang chế độ Maintenance để phục vụ bảo trì.
• Không có tín hiệu phản hồi từ van điện hoặc cảm biến lưu lượng (Flow Switch / Flow Meter).
Lock-out giúp bảo vệ an toàn cho máy nén, bơm và toàn bộ cụm Chiller Plant, hạn chế sự cố vận hành do lỗi cơ - điện - điều khiển.
5. Cut-in / Cut-out Logic tối ưu tải lạnh
Trong SOO hệ thống Chiller, thuật toán Cut-in / Cut-out giữ vai trò quyết định khi nào cần gọi thêm Chiller (Add) hoặc tắt bớt Chiller (Remove) nhằm tối ưu điện năng và giữ ổn định nhiệt độ nước lạnh.
1. Công thức tính tải lạnh (Cooling Load)
Load (kW) = (T_return - T_supply) × Flow × 4.19
Trong đó:
- T_return: Nhiệt độ nước hồi (°C)
- T_supply: Nhiệt độ nước cấp (°C)
- Flow: Lưu lượng nước lạnh (L/s)
- 4.19: Nhiệt dung riêng của nước
Công thức này thường được sử dụng trong BMS để đánh giá chính xác tải lạnh theo thời gian thực và làm cơ sở cho thuật toán điều khiển.
2. Logic điều khiển Cut-in / Cut-out
- Cut-in (gọi thêm Chiller): Kích hoạt khi tải lạnh > 85% hoặc T_supply > 10°C, duy trì liên tục trong 5 phút.
- Cut-out (giảm số lượng Chiller): Kích hoạt khi tải lạnh < 70% và T_supply < 7°C, duy trì trong 5 phút.
Hệ thống sẽ staging Chiller theo thứ tự: Lead → Lag → Standby, đồng thời điều khiển staging tương ứng của bơm CHWP và CWP để đảm bảo lưu lượng và áp suất ổn định.
6. Điều khiển thiết bị phụ trợ trong Chiller Plant
1. Biến tần bơm CHWP (Chilled Water Pump - VSD Control)
Biến tần được điều khiển tự động nhằm giữ ổn định áp suất chênh ΔP trên đường ống chính:
- Nếu ΔP tăng → hệ thống giảm tần số VSD để tiết kiệm năng lượng.
- Nếu ΔP giảm → hệ thống tăng tần số để đáp ứng nhu cầu tải.
Đây là yếu tố quan trọng trong các hệ VPF (Variable Primary Flow) giúp tối ưu điện năng và ngăn Low Delta-T Syndrome.
2. Quạt tháp giải nhiệt (Cooling Tower Fan)
Quạt tháp được điều khiển dựa trên:
- Nhiệt độ nước ngưng hồi về (Condenser Water Return)
- Hoặc nhiệt độ bầu ướt (Wet-bulb)
Hệ thống có thể bật nhiều tầng quạt tùy thuộc vào số lượng Chiller đang vận hành, đảm bảo hiệu suất giải nhiệt tối ưu.
3. Van Bypass
Van bypass modulating giữ nhiệm vụ duy trì lưu lượng tối thiểu qua Chiller trong hai trường hợp:
- Khi giảm số lượng Chiller hoạt động
- Khi xảy ra tình huống khẩn cấp để bảo vệ dàn bay hơi
Van điều chỉnh theo ΔP giúp hệ thống vận hành ổn định, tránh hiện tượng đóng băng (freeze risk) và Low Flow Alarm.
7. Tối ưu hóa SOO hệ thống Chiller cho Data Center
Tại các dự án Data Center, yêu cầu về tính sẵn sàng (Availability) là 99.999%. Do đó, SOO không chỉ dừng lại ở việc chạy/dừng mà còn phải bao gồm kịch bản dự phòng N+1 hoặc 2N. Nếu một Chiller đang chạy gặp lỗi (Fault), hệ thống BMS phải lập tức kích hoạt Chiller dự phòng và các bơm tương ứng trong vòng dưới 60 giây.
Một điểm khác biệt lớn trong SOO tại Data Center là việc kiểm soát "Low Delta T Syndrome". Theo kinh nghiệm triển khai của tôi, việc sử dụng van bypass chênh áp (Differential Pressure Bypass Valve) được tính toán kỹ lưỡng sẽ ngăn chặn tình trạng nước hồi quá lạnh làm giảm hiệu suất của toàn cụm Chiller.
8. Quy trình T&C hệ thống Chiller và vai trò của kỹ sư BMS
T&C (Testing and Commissioning) là bước kiểm chứng xem logic SOO đã nạp vào PLC/DDC có hoạt động đúng thực tế hay không. Quá trình này đòi hỏi sự phối hợp chặt chẽ giữa nhà thầu cơ điện và chuyên gia tích hợp hệ thống.
Các hạng mục T&C bắt buộc bao gồm:
- Kiểm tra Point-to-Point: Đảm bảo mọi cảm biến nhiệt độ, áp suất, dòng chảy gửi tín hiệu chính xác về BMS.
- Thử nghiệm kịch bản lỗi: Giả lập mất dòng chảy để kiểm tra chức năng bảo vệ Chiller.
- Kiểm tra tính năng luân phiên: Đảm bảo các thiết bị có số giờ chạy tương đương nhau (Run-time balancing).
- Thử nghiệm mất nguồn và tự khởi động lại: Đảm bảo hệ thống phục hồi theo đúng trình tự sau khi có điện lưới trở lại.
9. Đào tạo BMS và chuyển giao công nghệ vận hành
Một hệ thống hiện đại đến đâu cũng sẽ trở nên kém hiệu quả nếu người vận hành không hiểu rõ SOO. Chương trình đào tạo BMS chuyên sâu cho nhân sự vận hành cần tập trung vào việc đọc hiểu các thông số trên màn hình HMI, cách xử lý các cảnh báo (Alarms) và tinh chỉnh các thông số cài đặt (Setpoints) theo mùa.
Việc nắm vững SOO hệ thống Chiller giúp kỹ sư vận hành chủ động hơn trong việc bảo trì phòng ngừa, nhận diện sớm các dấu hiệu bất thường của máy nén hay bơm trước khi xảy ra sự cố nghiêm trọng.
Hỏi: Tại sao Chiller thường bị lỗi "No Flow" dù bơm vẫn đang chạy?
Đáp: Đây là lỗi phổ biến trong quá trình T&C. Nguyên nhân có thể do Flow Switch bị kẹt, có khí trong đường ống hoặc biến tần bơm chạy ở tần số quá thấp không đủ áp lực đóng tiếp điểm. Cần kiểm tra lại cài đặt tần số tối thiểu và xả khí hệ thống.
Hỏi: Logic cộng tải (Add Chiller) dựa trên thông số nào là tốt nhất?
Đáp: Thông thường dựa trên công suất lạnh thực tế (kW hoặc Tons) được tính toán từ lưu lượng và Delta T. Tuy nhiên, để tối ưu, nên kết hợp giám sát dòng điện máy nén (%) để tránh việc khởi động Chiller mới quá sớm khi Chiller hiện tại chưa chạy hết tải.
Hỏi: Hệ thống BMS có thể giúp tiết kiệm bao nhiêu điện năng cho Chiller?
Đáp: Một SOO được tối ưu hóa tốt cùng với các thuật toán điều khiển tiên tiến có thể giúp tiết kiệm từ 15% đến 30% tổng điện năng tiêu thụ so với vận hành thủ công hoặc logic đơn giản.